

今天,我公司全体员工集体学习了电力行业舆情年度报告。经过此次的学习,大家对于自己所从事的电力行业又有了一个新的认知。具体相关报告信息如下:
2014年,我国能源革命起航,电力体制改革及行业发展备受舆论关注。随着网络传播平台发展,电力行业舆情传播也呈现出新特点。如何把握舆情风险,完善舆情应对预案,有效处理舆情危机,不断提升企业形象,已成为行业宣传工作重点。本报告以2014年电力行业热点信息为基础,归纳出行业舆情传播特点,并就舆情引导及应对提出了相关建议。
一、舆论环境概述1网络舆情传播环境2014年,随着网络迅速发展,网络舆情传播加速,人们获取信息的途径更加多样化。网络信息影响力渗透到生活工作中,在传统媒体、网络媒体、社交网络的基础上,以互联网、手机等为代表的新兴媒体影响力日渐增强,以微信、微博、(微)视频、客户端为代表的移动舆论场成为网络舆论新重心。在网络舆情关注度方面,2014年中央政府反腐、改革力度加大,网民对体制的向心力明显提升,反腐类舆情话题受到广泛关注。
在网络信息爆炸的同时,网络规范及网络秩序也在逐渐构建,2014年开展了“净网2014”、“打击新闻敲诈和假新闻”、“微信等即时通信工具治理”等10项专项网络治理行动,网络舆论场趋于理性。
2行业舆情传播环境在网络舆情大环境下,电力行业舆情信息量增加,传播平台、传播方式也随之发生改变。电力行业舆情信息同时受到行业发展及社会大环境的影响。
在全面深化改革的大背景下,电力行业改革与发展是主旋律。2014年,能源革命起航,电力体制改革呈现新的面貌,尤其是新一轮电力体制改革即将开启为电力行业带来新的活力,舆论关注高企。对于电力能源体制改革、政策法例的出台,舆论场给予了重点关注,专家学者、民间舆论的观点趋于理性,为改革献言献计的声音占据主流。
在全国反腐的大环境中,能源领域反腐也受到传统媒体、网络媒体、移动终端用户的聚焦关注。
2014年4月下旬以来
国家能源局成立了党风廉政建设和反腐败工作领导小组,印发了《国家能源局工作人员廉政守则》和《国家能源局处级以上干部配偶、子女从业规范》等指导文件。以零容忍的态度坚决惩治腐败,以构筑多重防火墙的形式反腐倡廉。
行业信息传播方面,新媒体平台技术发展迅速,信息传播方式多样。传统媒体、网络媒体信息传播同时,行业微博、微信传播日渐发达,此类媒体传播速度快、主动推送、直达用户,传播平台优势明显。这些新媒体手段推动行业信息传播更加便捷和精准化。
二、行业舆情综合分析
1舆情总体情况2014年,中电传媒舆情监测室共监测到电力行业密切相关的新闻信息70万余条。
《电力决策与舆情参考》详细关注过其中的4000多条热点信息,对300余条舆情案例进行了重点解读,包括电力舆情、重点能源舆情等,从中剖析舆情发展过程、传播特点、应对得失,为行业信息宣传提供借鉴,也为企业负面危机处理提供应对经验。
结合整体监测数据来看,电力行业信息月度媒体关注走势见下图。
从月度走势来看,媒体关注走势较为均衡,波动小。1月、2月媒体关注相对较低,这与节假日有一定关系。3月,在全国两会的舆论推动下,媒体关注有所上升,电力改革相关信息出现较多。5月,电力、油气行业反腐成为媒体关注重点。11月、12月,电改信息集中爆发,媒体持续关注报道,各种小道消息、猜测也成舆论关注焦点,年底前电改方案即将出台的消息再次引发媒体关注热潮。
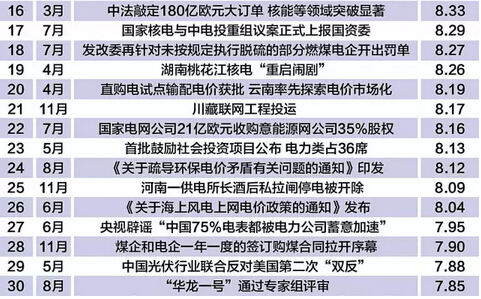
2舆情热度排行榜在整体舆情信息的基础上,通过定性及定量分析,本报告重点梳理出300条热点信息,这些信息涵盖舆情爆发的常见领域,代表了舆情分布的区域、走势及特点。我们以这些信息为代表进行重点分析,通过对媒体报道量、论坛、博客等数据信息进行归一化处理,对不同要素赋予一定权重,并采用加权算法得到舆情热点排行TOP30见下表。该算法以10为满分,经过不断调整、完善及实践验证,为多角度判断舆情热度提供了数据依据。
从所属领域看,国家层面的政策规划受到媒体大幅关注,电力体制改革、与民生相关的政策推出后关注度也比较高。这些信息传播力度大,不仅是行业媒体关注的重点,也受到传统媒体、门户网站、政府网站的综合关注。
3舆情关键词分布单条热点信息包含多个关键词,这些关键词一定程度上代表着舆论关注的焦点所在。对以上梳理出的重点舆情热点进行聚类分析,关键词分布见下图。
这些关键词中,有些比较宽泛,如能源、电网、规划、会议等,为单个名词,出现频繁,属于热门领域,无具体所指,一般和其他词组搭配出现。而专有名词或主谓结合的词组则有明确指向,如电改、十三五、减排、监管等,这些代表了行业热点。
舆情关注点聚集于能源、电价、用电量、电改、光伏、十三五规划、腐败等。能源包括能源会议、能源体制改革、能源规划、能源监管等。用电量包含每月的全社会用电情况通报,与经济形势密切相关。电改则包括政策发布、电价调整、直购电推进、市场开放、体制改革、方案出台等。
4舆情爆发领域分布每个热点信息主题所属范畴不同,本报告从宏观及行业领域对热点信息进行主题划分,共将其划分为12个大类,未划入大类的归为其他。不同领域信息量占比见下图。
综合看来,领域分布中政策规划、节能环保、新能源发展、会议、工程建设、体制改革问题受到较高关注。其中,政策规划以20.6%的比例高居榜首,包含2月“能源大气污染防治法案发布”、10月“国家发展改革委出台电动车扶持电价政策”、11月“我国公布首个应对气候变化规划”等。
新能源发展信息占比13.4%,包含内陆及沿海核电重启受到舆论热议,光伏“双反”舆情断续性出现等。
5舆情倾向性分布本报告重点关注的舆情信息中,中性信息占比较大为48.5%,其次是正面信息占比29.3%,而负面信息较少,占比22.2%见下图。但往往负面事件更容易引发爆炸性关注,对行业及企业的影响更大。
正面信息多是利于行业健康发展的政策发布及行业宣传信息,如:
2月“两部制电价利好抽水蓄能电站建设”
4月“直购电试点输配电价获批云南率先探索电价市场化”
11月“国务院放开自然垄断领域投资鼓励民资参建电网、油气管网”等
中性信息多与行业动态、项目进展、会议通知等相关,负面信息以企业负面舆情事件居多。
负面舆情事件按领域分,电力反腐占比最高为6.1%,涉及官员违法违纪、三公支出等方面。工程建设负面信息占比5.1%。国际纠纷占比4.0%,主要是国际光伏“双反”事件。节能环保负面信息占比3.0%。其他负面事件还包含数据发布、新能源发展等。
三、行业舆情特点
1舆情集中度高,改革与发展是主线2014年,国企改革进程稳步推进,能源企业积极参与,同时能源结构调整深化,电改大刀阔斧前进。新的电力改革方案已获得国务院原则性通过,电改进入实质性阶段。舆论对于能源国企改革及电力体制改革的关注较为集中。
2014年是电力改革的破题之年,年初国家能源局印发的《2014能源工作指导意见》中,明确提出尽快出台进一步深化电力体制改革的意见,积极支持在内蒙古、云南等省区开展电力体制改革综合试点,并积极推进电能直接交易和售电改革。
4月,云南直购电试点输配电价获批。11月,国家发展改革委下达《深圳市输配电价改革试点方案》,正式启动我国新一轮输配电价改革试点。12月,《关于进一步深化电力体制改革的若干意见》在国务院常务会议上获原则性通过,电改新起点引发的关注空前。
2舆情传播渠道广,新媒体威力尽显随着新媒体技术的发展,2014年舆情信息传播更为便捷,传播范围更广。在传统媒体、网路媒体的基础上,微博、微信、掌上APP等传播影响力增强,信息传播途径缩短,时效性提升。
这些传播平台的涌现,推动一对多、多对多的传播方式成为主流,热点事件影响力、渗透力增大,在微博、微信中体现更为明显。传播增速的同时,信息可读性也有很大提升,与网友互动也更为方便高效,民众看法能在互动中直接传达,信息传递效率提升。
目前,官方微博、微信公众号、掌上APP几乎成为电企必备的信息传播平台。电力信息传播时效性更高,互动性强,电企通过这些传播平台,可以及时有效传递宣传信息,增加与公众互动,构建网络信任。
3舆情传播速度快,负面危机事件影响大2014年负面舆情中,有较多节能环保、腐败及电建项目危机事件发生,这些信息一般通过网络举报、媒体曝光、小道消息等途径爆发,传播速度快,传播渠道广泛,涵盖传统媒体、网络媒体、自媒体等多种类型,舆论关注力度大,在微博、微信中有众多网友参与,强大的网络舆论场往往对危机处理形成压力。负面危机事件处理过程往往受到与舆论聚焦关注,后续影响也将持续很长时间。
反腐问题在2014年的能源领域再掀高潮,电力领域也是重灾区。3月、4月,三峡集团、华润集团腐败窝案相继曝出。反腐案件关注度高,传播时间长,之后,这些腐败案例会被写入相关报道及总结报告,他们将在网络环境中长久存在。
4舆情传播周期不一,受多重因素影响舆情传播走势受到传播平台、媒体引导、主体回应、舆论推动等因素影响。尤其是负面舆情爆发后的舆情主体回应情况,对舆情发展走向有直接影响。就传播内容来说,行业动态及政策信息多数发布在行业网站及综合网站的能源频道,业外报道并不算高,传播热度一般不超过一周。
而负面事件的传播过程中,舆情主体回应直接影响传播走向。企业负面舆情事件受关注人群广,传播媒体多元,此类事件一般传播周期为两周左右。
同时,不同传播媒介有不同的传播方式及影响因素。门户网站、行业网站、政府网站及企业官网是多数电力行业信息的传播源头,此类平台有传播规范化及权威性的优势,受众有较大的信任度,受外界影响力小。
微博平台中电力信息以碎片化传播为主,多数政策性及宣传信息引不起较大范围关注,引发的互动较小。但负面及质疑性信息,在微博平台中有较大的传播空间,信息传播往往在网友的参与关注中向前推进。
5舆情利益关联性强,个例容易影响群体除了被媒体大幅报道的企业舆情信息外,有很多负面舆情信息源于部分群体利益得不到维护或满足而造成的。由网络曝光的涉电舆情事件多数与用户利益相关,如果自身权益和合理诉求受到损害,或者得不到相应的重视,联系媒体报道、网络发帖曝光便成为其选择解决问题的途径。
一旦网络信息发布,众多有相同利益需求的用户便形成统一战线,从舆论方面施加压力。在工程项目落地过程中,情况恶化者可能会形成群体性事件。比如农网工程推进过程中的青苗问题、水电工程中的征地补贴问题,以及突发性停电等问题,都极易引发个别用户网络投诉,网民迅速跟帖发表评论,各方言论汇集,便容易形成较大的舆论压力。
四、舆情引导及应对建议
1企业宣传中注重科普,反馈舆论关切电力企业宣传,除了日常信息宣传、数据通报外,还担负着科普、反馈舆论关切问题的职责。企业宣传部门在加强行业新闻宣传的同时,要重视与主流媒体的沟通联系,及时回应舆论关注的热点问题,正面引导社会舆论,避免恶意炒作,维护好企业良好形象。
以核电发展为例,当前我国处在能源结构调整时期,需要发展内陆核电,然而核电发展并不顺畅,新闻跟帖中充斥着大量因不信任或邻避效应而反核的民间言论。
对于社会公众拒绝核电建设的反应,政府和企业应予以理解、尊重,要换个角度努力做好前期宣传工作,要进行核电知识的科普,先提升公众认知。其次是加强和公众沟通,周边的百姓有知情权、话语权,要保持信息公开透明。避免出现缺乏沟通的决策环节,致使说服力、公信力不足。相关核电企业,要通过媒体建立良好的官方舆论场,关注、跟进和维护好民间舆论场。
2舆情管理中协同监测完善应对预案舆情监测体系建设需要从团队构建、人员培训、流程管控、舆情管理、预案启动等方面多下功夫。要加强舆情分析与跟踪,完善舆情应对预案,明确舆情引导措施,有效防止负面舆情发生。
在舆情监测体系构建中,企业要从企业需求出发建立适合自身的舆情监测系统,比如关键词的设置、搜索范围的限定、干扰信息的排除、报表的生成、舆情预警信息的发送等。
舆情监测渠道上,除了必要的舆情监测系统,还要拓展获取网络舆情信息的渠道,多种方式、多条路径全面掌握社情民意。除了监测重要媒体外,社交网络如论坛、博客、微博、微信等的巨大传播能量也要重视起来,这些平台上网友互动频繁,爆料性信息尤其是负面信息往往能引起海量围观与传播。
人工预判要同时跟进,比如重要信息筛选、舆情信息研判、预案启动等。系统监测到信息后,需要人工配合筛选关键性信息,研判舆情危机级别,完善与之适应的危机应对预案。
3危机应对中态度正面行动积极谣言止于公开,信任源于透明。一旦出现舆情危机事件,企业需要密切关注舆论走向,迅速组织相关人员对舆情进行甄别、研判。企业要及时与媒体沟通,表明态度,不回避、不推诿、不搪塞,及时有效疏导,化解因情况不明而引起的社会舆论震荡。
对于舆情危机暴露的问题,企业要积极表明整改态度,接受民众监督。对于不实信息则要及时澄清,最大限度地避免或减少公众猜测和媒体的不准确报道,减少对企业带来的负面影响。
企业负面舆情事件中环保及腐败问题也较为常见。对于环保问题带来的舆论压力,舆情主体要积极面对,从态度上使公众放下质疑,从后续整改措施中重塑企业信任。相关政府部门和企业要积极回应人们的环保关切,避免因负面情绪不断沉积而引发舆情剧烈爆发的可能。
4体制完善中重视风险管控和形象修复在舆情管理体系中,处于前端的风险管控和处于末端的形象修复不可或缺。舆情危机发生前,要多渠道搜集信息及意见反馈,对企业可能存在的舆情风险点进行评估、排查,制定舆情风险管控预案,对敏感信息及潜在风险信息采取相应的引导措施。
风险管控可以作为企业宣传部门的常态化工作,要落实风险点管控责任,明确不同领域风险信息的相应责任部门和责任人。
负面事件及企业突发危机事件经媒体大幅报道后,将无形中影响舆论印象,强化公众对于企业的负面看法。因此,舆情危机处理后,要通过积极举动主动修复企业形象。
一方面要积极做好舆情处理过程中承诺的整改措施,解决舆论关注的问题。
另一方面要通过提升产品和服务质量,提升企业管理水平,完善监督措施,最大限度弥补负面及突发危机事件造成的企业形象损失,重新赢得公众的信任。